LLMpediaThe first transparent, open encyclopedia generated by LLMs

Weibull distribution

Generated by GPT-5-mini
Note: This article was automatically generated by a large language model (LLM) from purely parametric knowledge (no retrieval). It may contain inaccuracies or hallucinations. This encyclopedia is part of a research project currently under review.
Article Genealogy
Expansion Funnel Raw 54 → Dedup 0 → NER 0 → Enqueued 0
1. Extracted54
2. After dedup0 (None)
3. After NER0 ()
4. Enqueued0 ()
Weibull distribution
Weibull distribution
Calimo · CC BY-SA 3.0 · source
NameWeibull distribution
TypeContinuous probability distribution
Parametersshape k, scale λ
Supportx ≥ 0
Pdfk/λ (x/λ)^{k-1} e^{-(x/λ)^k}
Cdf1 − e^{-(x/λ)^k}

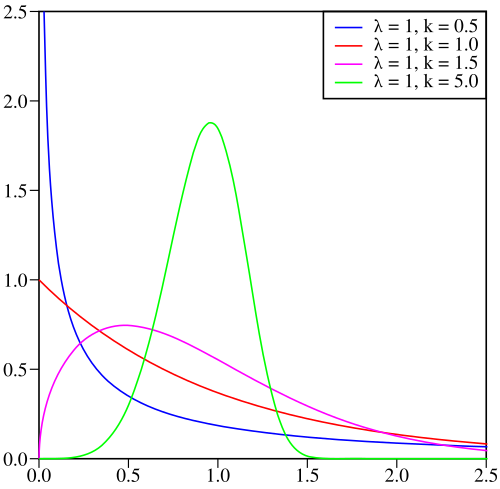
Weibull distribution The Weibull distribution is a continuous probability distribution used in statistics, engineering, materials science, meteorology and actuarial science to model lifetimes, failure times and extreme events. Introduced to reliability studies by Waloddi Weibull and applied in diverse fields such as aerospace, civil engineering, hydrology and meteorology, it provides flexible hazard shapes via its parameters allowing for increasing, decreasing or constant failure rates. The distribution plays a foundational role in survival analysis, reliability engineering and in fitting empirical data where skewness and tail behavior are important.

Definition and properties

The distribution is defined for nonnegative real numbers with two positive parameters: a shape parameter often denoted k and a scale parameter often denoted λ. Key properties include moments expressible through the Gamma function and a hazard function that is monotone when k ≠ 1. The mean equals λ Γ(1 + 1/k) and the variance equals λ^2 [Γ(1 + 2/k) − Γ(1 + 1/k)^2], connecting the distribution to results used in probability theory and in analytical work by investigators associated with Bell Labs, NIST and academic groups in statistics departments.

Probability density and cumulative functions

The probability density function (pdf) for x ≥ 0 is k/λ (x/λ)^{k-1} exp[−(x/λ)^k], and the cumulative distribution function (cdf) is 1 − exp[−(x/λ)^k]. The survival function S(x) = exp[−(x/λ)^k] and the hazard function h(x) = (k/λ) (x/λ)^{k-1} yield constant hazard for k = 1 (the Exponential distribution), increasing hazard for k > 1 and decreasing hazard for 0 < k < 1. Quantiles are given by λ (−ln(1 − p))^{1/k}, used in reliability testing and in plotting methods like the Weibull plot popularized in industrial practice by organizations such as Army Research Laboratory and industry standards committees.

Parameter estimation and inference

Common estimation methods include maximum likelihood estimation (MLE), method of moments, and probability-plot regression used by practitioners in manufacturing and aerospace testing. MLEs for shape and scale typically require numerical optimization and asymptotic confidence intervals derived from the Fisher information matrix, concepts associated with work from Fisher and Cramér–Rao bound theory. Bayesian inference for the parameters employs priors studied in contexts involving the Jeffreys prior and computational techniques such as Markov chain Monte Carlo implemented in statistical packages used at institutions like Stanford University and University of Cambridge.

Special cases include the exponential for k = 1 and relationships to the Rayleigh distribution for k = 2 when modeling magnitudes of vectors. The Weibull is related to the Gompertz distribution, the Generalized extreme value distribution under suitable transformations, and the log-Weibull form appears in connections to Gumbel-type extreme value theory used by researchers at Oxford University and ETH Zurich. The distribution is a particular case of the generalized gamma distribution studied by statisticians including M.E. Fisher and is linked via transformation to the inverse Weibull and Fréchet families considered in extreme-value literature by authors such as Emmanuel Parzen and contributors from INRIA.

Applications

Applications span reliability engineering, wind energy assessment, material fatigue analysis, lifetime modeling in pharmaceutical trials, and flood frequency analysis in hydrology. Organizations such as NASA, USGS, Siemens, and General Electric have applied Weibull modeling for component life prediction, blade load analysis and failure-rate forecasting. The distribution is commonly used in quality control datasets, in wind resource assessment for turbine siting by consultants and in survival modeling for clinical trials overseen by entities like FDA-related review bodies.

Reliability and survival analysis

In reliability, the Weibull distribution is central to life-data analysis, allowing characterization of infant mortality, random failures and wear-out phases via the shape parameter. Weibull plotting positions support graphical diagnostics and accelerated life testing designs used in collaborations between NIST and industry. In biomedical survival analysis, the Weibull model serves as a parametric alternative to the Cox proportional hazards model when proportionality or baseline hazard assumptions justify parametric form; applications include device longevity studies and epidemiological cohort analyses conducted at centers like Mayo Clinic and Johns Hopkins University.

Multivariate and generalized forms

Multivariate and generalized extensions include the bivariate Weibull, the Marshall–Olkin multivariate Weibull, and copula-based constructions used in financial risk and multicomponent system reliability studies by researchers at Princeton University and Columbia University. Other generalizations include the generalized Weibull, exponentiated Weibull, and poly-Weibull families used in modeling heterogeneous populations, and spatial-temporal Weibull processes applied in seismology and climate science by teams at Caltech and Scripps Institution of Oceanography.

Category:Probability distributions