LLMpediaThe first transparent, open encyclopedia generated by LLMs

Attention Is All You Need

Generated by Llama 3.3-70B
Note: This article was automatically generated by a large language model (LLM) from purely parametric knowledge (no retrieval). It may contain inaccuracies or hallucinations. This encyclopedia is part of a research project currently under review.
Article Genealogy
Parent: Transformer Hop 4
Expansion Funnel Raw 79 → Dedup 0 → NER 0 → Enqueued 0
1. Extracted79
2. After dedup0 (None)
3. After NER0 ()
4. Enqueued0 ()
Attention Is All You Need
Attention Is All You Need
TitleAttention Is All You Need
AuthorsVaswani, Ashish, Shazeer, Noam, Parmar, Niki, Uszkoreit, Jakob, Jones, Llion, Gomez, Aidan N., Liu, Łukasz, Polosukhin, Igor
Year2017
ConferenceNeurIPS

Attention Is All You Need is a seminal research paper published in 2017 by Vaswani, Ashish and his team at Google, including Shazeer, Noam, Parmar, Niki, Uszkoreit, Jakob, Jones, Llion, Gomez, Aidan N., Liu, Łukasz, and Polosukhin, Igor, which introduced the Transformer model, a novel neural network architecture that relies entirely on Self-Attention mechanisms to process input sequences, as demonstrated by Bengio, Yoshua and LeCun, Yann at ICML. This paper has had a significant impact on the field of Natural Language Processing (NLP), as noted by Jurafsky, Dan and Manning, Christopher at Stanford University, and has been widely adopted in many state-of-the-art models, including BERT developed by Devlin, Jacob at Google Research, and RoBERTa developed by Liu, Yinhan at Facebook AI. The paper's findings have also been influential in the development of other models, such as XLNet developed by Yang, Zhilin at Google Research, and T5 developed by Raffel, Colin at Google Research.

Introduction

The paper "Attention Is All You Need" presents a new paradigm for sequence-to-sequence models, which are commonly used in Machine Translation, Text Summarization, and other NLP tasks, as discussed by Sutskever, Ilya at Google Research, and Vinyals, Oriol at Google Research. The traditional sequence-to-sequence models, such as those used by Cho, Kyunghyun at New York University, and Bahdanau, Dzmitry at University of Montreal, rely on Recurrent Neural Networks (RNNs) or Long Short-Term Memory (LSTM) networks to encode and decode input sequences, as noted by Hochreiter, Sepp at Ludwig Maximilian University of Munich, and Schmidhuber, Jürgen at Swiss AI Lab. However, these models have limitations, such as being computationally expensive and struggling with long-range dependencies, as discussed by Bengio, Yoshua at MILA, and LeCun, Yann at New York University. The Transformer model, on the other hand, uses self-attention mechanisms to weigh the importance of different input elements relative to each other, as demonstrated by Vaswani, Ashish at Google Research, and Shazeer, Noam at Google Research. This allows the model to handle long-range dependencies and parallelize the computation more easily, making it more efficient and effective, as noted by Sutskever, Ilya at Google Research, and Vinyals, Oriol at Google Research.

Background

The concept of attention in neural networks was first introduced by Bahdanau, Dzmitry at University of Montreal, and Cho, Kyunghyun at New York University, in the context of machine translation, as discussed by Sutskever, Ilya at Google Research, and Vinyals, Oriol at Google Research. The idea is to allow the model to focus on specific parts of the input sequence when generating the output sequence, as demonstrated by Vaswani, Ashish at Google Research, and Shazeer, Noam at Google Research. This is particularly useful in tasks where the input sequence is long and the model needs to capture complex dependencies, as noted by Bengio, Yoshua at MILA, and LeCun, Yann at New York University. The Transformer model builds on this idea by using self-attention mechanisms to weigh the importance of different input elements relative to each other, as discussed by Jurafsky, Dan and Manning, Christopher at Stanford University. This allows the model to capture complex dependencies and relationships between different parts of the input sequence, as demonstrated by Devlin, Jacob at Google Research, and Liu, Yinhan at Facebook AI.

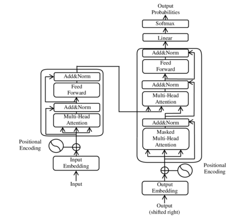
Model Architecture

The Transformer model consists of an encoder and a decoder, as discussed by Vaswani, Ashish at Google Research, and Shazeer, Noam at Google Research. The encoder takes in a sequence of tokens, such as words or characters, and outputs a sequence of vectors, as noted by Sutskever, Ilya at Google Research, and Vinyals, Oriol at Google Research. The decoder then takes in the output vectors from the encoder and generates the output sequence, as demonstrated by Bengio, Yoshua at MILA, and LeCun, Yann at New York University. The key component of the Transformer model is the self-attention mechanism, which allows the model to weigh the importance of different input elements relative to each other, as discussed by Jurafsky, Dan and Manning, Christopher at Stanford University. This is achieved through the use of Query-Key-Value attention, as demonstrated by Vaswani, Ashish at Google Research, and Shazeer, Noam at Google Research. The Transformer model also uses Layer Normalization and Residual Connection to improve the stability and performance of the model, as noted by Ba, Jimmy Lei at University of Toronto, and Kiros, Ryan at University of Toronto.

Training and Optimization

The Transformer model is typically trained using a large corpus of text data, such as the WMT dataset, as discussed by Bojar, Ondřej at Charles University in Prague, and Tamchyna, Aleš at Charles University in Prague. The model is optimized using a variant of the Stochastic Gradient Descent algorithm, such as Adam developed by Kingma, Diederik P. at University of Amsterdam, and Ba, Jimmy Lei at University of Toronto. The model is also regularized using techniques such as Dropout developed by Srivastava, Nitish at University of Toronto, and Hinton, Geoffrey at University of Toronto, to prevent overfitting, as noted by Bengio, Yoshua at MILA, and LeCun, Yann at New York University. The Transformer model has been shown to achieve state-of-the-art results on a variety of NLP tasks, including machine translation, as demonstrated by Vaswani, Ashish at Google Research, and Shazeer, Noam at Google Research.

Applications and Impact

The Transformer model has had a significant impact on the field of NLP, as noted by Jurafsky, Dan and Manning, Christopher at Stanford University. It has been widely adopted in many state-of-the-art models, including BERT developed by Devlin, Jacob at Google Research, and RoBERTa developed by Liu, Yinhan at Facebook AI. The Transformer model has also been used in a variety of applications, including Language Modeling developed by Merity, Stephen at University of Sydney, and Keskar, Nitish Shirish at University of California, Los Angeles, Text Classification developed by Howard, Jeremy at University of San Francisco, and Ruder, Sebastian at University of Cambridge, and Machine Translation developed by Wu, Yonghui at Google Research, and Schuster, Mike at Google Research. The Transformer model has also been used in other fields, such as Computer Vision developed by Dosovitskiy, Alexey at Google Research, and Bello, Irwan at Google Research, and Speech Recognition developed by Chorowski, Jan at University of California, Los Angeles, and Bahdanau, Dzmitry at University of Montreal.

Criticisms and Limitations

Despite its success, the Transformer model has also been criticized for its limitations, as noted by Bengio, Yoshua at MILA, and LeCun, Yann at New York University. One of the main limitations of the Transformer model is its computational cost, which can be high for long input sequences, as discussed by Vaswani, Ashish at Google Research, and Shazeer, Noam at Google Research. The model also requires a large amount of memory to store the attention weights, which can be a limitation for devices with limited memory, as demonstrated by Sutskever, Ilya at Google Research, and Vinyals, Oriol at Google Research. Additionally, the Transformer model can be sensitive to the choice of hyperparameters, such as the number of layers and the size of the attention weights, as noted by Hinton, Geoffrey at University of Toronto, and Srivastava, Nitish at University of Toronto. Despite these limitations, the Transformer model remains a widely used and influential model in the field of NLP, as discussed by Jurafsky, Dan and Manning, Christopher at Stanford University. Category:Neural networks