LLMpediaThe first transparent, open encyclopedia generated by LLMs

Athenian Assembly

Generated by Llama 3.3-70B
Note: This article was automatically generated by a large language model (LLM) from purely parametric knowledge (no retrieval). It may contain inaccuracies or hallucinations. This encyclopedia is part of a research project currently under review.
Article Genealogy
Expansion Funnel Raw 72 → Dedup 0 → NER 0 → Enqueued 0
1. Extracted72
2. After dedup0 (None)
3. After NER0 ()
4. Enqueued0 ()
Athenian Assembly
Athenian Assembly
NameAthenian Assembly

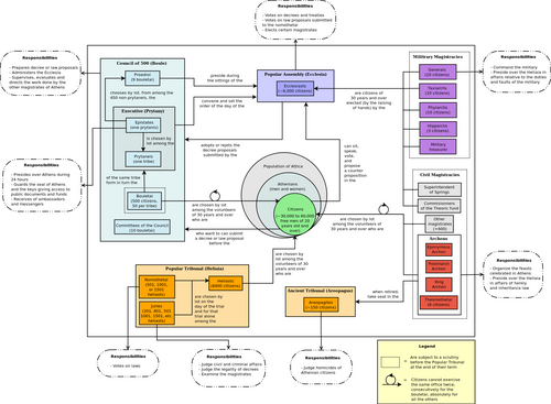
Athenian Assembly. The Athenian Assembly, also known as the Ekklesia, was a crucial institution in Ancient Athens, where citizens would gather to discuss and decide on various matters, including foreign policy, war, and laws. This assembly was a key component of Athenian democracy, which was introduced by Cleisthenes in 508 BCE and further developed by Pericles and Ephialtes. The Athenian Assembly played a significant role in the governance of Athens, working in conjunction with other institutions, such as the Boule and the Areopagus.

Introduction to the Athenian Assembly

The Athenian Assembly was a gathering of all Athenian citizens, where they would come together to discuss and vote on various issues, including the Peloponnesian War, Sicilian Expedition, and the Athenian Empire. The assembly was open to all male citizens of Athens, who were over the age of 20 and had completed their military service. This institution was a cornerstone of Athenian democracy, which was characterized by the principles of direct democracy, participation, and accountability. The Athenian Assembly was influenced by the ideas of Socrates, Plato, and Aristotle, who wrote extensively on the nature of politics and governance.

Structure and Organization

The Athenian Assembly was structured in a way that allowed for maximum participation and representation. The assembly was divided into tribes, each of which had a certain number of representatives in the Boule. The Boule was a council of 500 citizens, who were responsible for preparing the agenda for the assembly and overseeing the implementation of its decisions. The assembly was also supported by other institutions, such as the Heliaia and the Areopagus, which played important roles in the judicial system of Athens. The Athenian Assembly worked closely with other city-states, such as Sparta, Corinth, and Thebes, to address common issues and challenges.

Powers and Responsibilities

The Athenian Assembly had a wide range of powers and responsibilities, including the ability to declare war and make peace with other city-states, such as the Persian Empire and the Macedonian Empire. The assembly was also responsible for passing laws and decrees, which were enforced by the magistrates and the judiciary. The assembly had the power to appoint and remove officials, including the strategoi and the archons, who were responsible for the military and administrative functions of the city-state. The Athenian Assembly played a significant role in the development of Athenian culture, including the theater of Dionysus and the Acropolis.

Procedure and Decision Making

The procedure and decision-making process of the Athenian Assembly were designed to ensure maximum participation and representation. The assembly would typically meet on the Pnyx hill, where citizens would gather to discuss and vote on various issues. The assembly was presided over by the epistates, who was responsible for maintaining order and ensuring that the proceedings were conducted in a fair and transparent manner. The assembly would often hear speeches from prominent citizens, such as Pericles, Alcibiades, and Demosthenes, who would argue for or against particular proposals. The assembly would then vote on the proposals, using a system of show of hands or ballot.

History of the Athenian Assembly

The Athenian Assembly has a long and complex history, dating back to the Archaic period of Ancient Greece. The assembly was established by Solon in the early 6th century BCE, and was further developed by Cleisthenes and Pericles. The assembly played a significant role in the Golden Age of Athens, during which the city-state experienced a period of unprecedented cultural and economic growth. The assembly continued to function until the Hellenistic period, when it was eventually replaced by other forms of government, such as the Macedonian monarchy and the Roman Empire. The Athenian Assembly was influenced by other city-states, such as Argos, Eretria, and Chalcis, and played a significant role in the development of Western civilization.

Role in Athenian Democracy

The Athenian Assembly played a central role in Athenian democracy, which was characterized by the principles of participation, accountability, and transparency. The assembly was a key institution in the governance of Athens, working in conjunction with other institutions, such as the Boule and the Areopagus. The assembly was responsible for ensuring that the city-state was governed in a fair and just manner, and that the rights of all citizens were protected. The Athenian Assembly was a model for other forms of government, including the Roman Republic and the United States Congress, and continues to be studied by scholars and politicians around the world, including Plato, Aristotle, and John Locke. The Athenian Assembly was also influenced by the ideas of Thucydides, Xenophon, and Polybius, who wrote extensively on the nature of politics and governance. Category:Ancient Greek institutions