LLMpediaThe first transparent, open encyclopedia generated by LLMs

Golden Cove (microarchitecture)

Generated by GPT-5-mini
Note: This article was automatically generated by a large language model (LLM) from purely parametric knowledge (no retrieval). It may contain inaccuracies or hallucinations. This encyclopedia is part of a research project currently under review.
Article Genealogy
Parent: Sapphire Rapids Hop 5
Expansion Funnel Raw 83 → Dedup 0 → NER 0 → Enqueued 0
1. Extracted83
2. After dedup0 (None)
3. After NER0 ()
4. Enqueued0 ()
Golden Cove (microarchitecture)
Golden Cove (microarchitecture)
Saneandsad · CC BY-SA 4.0 · source
NameGolden Cove
DesignerIntel Corporation
Released2021
Microarchitecturex86-64
ProcessIntel 10nm Enhanced SuperFin / Intel 7 (varies)
Coresup to 8 (consumer), up to 24 (server variants)
SocketsLGA 1700, BGA (varies)
Architecturex86-64
PredecessorCypress Cove / Willow Cove
SuccessorRaptor Lake Refresh / Meteor Lake (hybrid contexts)

Golden Cove (microarchitecture) Golden Cove is a high-performance CPU microarchitecture developed by Intel Corporation for client and server processors. Announced as part of Intel's Alder Lake generation and deployed across multiple product lines, Golden Cove emphasizes single-threaded performance, instruction-level parallelism, and improved branch prediction. It forms the performance core foundation paired with efficiency cores in hybrid designs and with server-optimized backends in enterprise variants.

Overview

Golden Cove serves as the performance-focused core developed by Intel Corporation's Intel Labs and Client Computing Group and introduced during the company's roadmap presentations at events such as Intel Architecture Day and Intel Innovation. It succeeded Willow Cove and Cypress Cove designs and preceded subsequent cores announced around Raptor Lake and Meteor Lake. Golden Cove targets workloads in consumer desktops, mobile workstations, and enterprise servers, aiming to compete with microarchitectures from Advanced Micro Devices and the broader semiconductor ecosystem represented at conferences like Hot Chips and ISSCC.

Architecture and Design

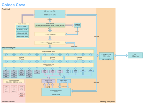
Golden Cove implements a wide, out-of-order, superscalar design with expanded front-end and back-end resources. The front-end improvements include widened fetch and decode stages, advanced branch prediction leveraging techniques discussed in papers from ARPA-E-funded projects and presented at ISCA, and a larger micro-op cache influenced by research from University of California, Berkeley and Massachusetts Institute of Technology. The core increases execution ports and revisit buffer sizes, reflecting design philosophies from Intel Pentium successors and aligning with pipeline depth discussions at IEEE symposia.

Microarchitectural features include expanded reorder buffers, larger load-store buffers, and enhanced load-store unit design informed by work from Stanford University and University of Illinois Urbana-Champaign. Golden Cove adds new SIMD and vector-friendly execution paths echoing instruction set extensions standardized by x86-64 contributors and participating organizations like ISO and industry consortia with interests similar to ARM Holdings research. The design accommodates virtualization and telemetry features frequently used by Microsoft and VMware in datacenter deployments.

Performance and Benchmarks

Golden Cove targets significant IPC gains over previous cores, with claims evaluated in analyses by reviewers from AnandTech, Tom's Hardware, and TechSpot. Benchmarks across single-threaded workloads—including integer and floating-point suites used by SPEC and real-world applications from Adobe Systems and Autodesk—show improvements attributed to branch prediction, cache hierarchies, and execution pipe enhancements. Comparative metrics often pit Golden Cove against Zen 3 and Zen 4 microarchitectures from Advanced Micro Devices and microarchitectures used in Apple silicon, with coverage in outlets such as The Verge and Wired.

Power-performance tradeoffs are evaluated using mobile benchmarks reported by NotebookCheck and enterprise throughput measures from SPECjbb and cloud providers like Amazon Web Services and Microsoft Azure. Reviewers utilize profiling tools from Intel VTune and counters popularized by Linux Foundation-backed projects to isolate branch mispredict behavior, cache miss rates, and micro-op throughput.

Implementation and Products

Golden Cove cores appear in Intel consumer products such as the Alder Lake desktop processors used in boards supporting LGA 1700 and in mobile processors for notebooks demonstrated by OEMs including Dell, HP Inc., and Lenovo. Server and enterprise variants integrate Golden Cove-derived cores in platforms announced alongside Sapphire Rapids and other Xeon families sold to hyperscalers like Google and Meta Platforms. Hybrid processors combine Golden Cove performance cores with Gracemont efficiency cores in marketed families, and integrated graphics in these packages follow designs related to Intel Iris Xe branding used in ultrabooks showcased at CES.

Ecosystem support includes compiler optimizations in GCC and LLVM, operating system scheduler changes in Linux kernel and Microsoft Windows, and virtualization enhancements in KVM and Hyper-V adopted by enterprise ISVs such as Red Hat and Canonical.

Security and Reliability Features

Golden Cove includes mitigations for microarchitectural attacks disclosed in community advisories such as those coordinated by CERT and influenced by classifications like Spectre and Meltdown. Hardware mitigations comprise improvements to speculative execution controls, indirect branch restrictions, and memory ordering mechanisms that interact with firmware updates from UEFI and management technologies from Intel Management Engine. Reliability features address error detection and correction comparable to ECC support standards used in servers from Hewlett Packard Enterprise and Supermicro.

Security-focused telemetry and root-of-trust integration facilitate enterprise features used by Microsoft Azure confidential computing and hardware-backed attestations leveraged in products by IBM and Oracle. Microcode update paths coordinate with vendor advisories and ecosystems such as Canonical and Red Hat for patch deployment.

Development History and Roadmap

Golden Cove's development traces through Intel's multi-year core roadmap presented alongside leadership statements by executives at Intel Developer Forum and product disclosures during Intel Architecture Day. Engineering iterations occurred across Intel fabs including sites in Oregon and Arizona, and process refinements paralleled discussions about Intel's 10nm node and later shifts to Intel 7 terminology. Subsequent generations and related projects include core successors in Raptor Lake refreshes and hybrid designs in Meteor Lake and Arrow Lake roadmaps revealed at events like Computex.

Collaborations and competitive benchmarking involved industry partners and standards bodies such as JEDEC and cloud validation programs with Amazon Web Services and Microsoft Azure. Ongoing research themes feeding Golden Cove lineage continue at academic venues including ISCA, MICRO, and ASPLOS, shaping future microarchitectural features and potential migration paths toward chiplet and heterogeneous integration strategies pursued by firms like AMD and consortia exemplified by the Open Compute Project.

Category:Intel microarchitectures