LLMpediaThe first transparent, open encyclopedia generated by LLMs

GE-645

Generated by GPT-5-mini
Note: This article was automatically generated by a large language model (LLM) from purely parametric knowledge (no retrieval). It may contain inaccuracies or hallucinations. This encyclopedia is part of a research project currently under review.
Article Genealogy
Parent: Multics Hop 3
Expansion Funnel Raw 48 → Dedup 4 → NER 3 → Enqueued 2
1. Extracted48
2. After dedup4 (None)
3. After NER3 (None)
Rejected: 1 (not NE: 1)
4. Enqueued2 (None)
Similarity rejected: 2
GE-645
GE-645
Dóeltenga · CC BY-SA 4.0 · source
NameGE-645
DeveloperGeneral Electric
ManufacturerGeneral Electric
Introduced1965
Discontinued1970s
Cpu36-bit slice architecture
Memorymagnetic core memory
OsMultics (initial)
PredecessorGeneral Electric 400 series
SuccessorHoneywell 6000 series

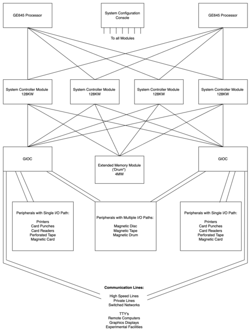
GE-645 The GE-645 was a purpose-built mainframe computer developed by General Electric for the Project MAC effort and commercial time-sharing. It combined experimental hardware and systems software to support the Multics operating system and influenced later designs from Honeywell, DEC, and academic projects at MIT and Bell Labs. The machine played a role in cross-institutional collaborations among MIT, Bell Labs, and GE Research.

Design and Architecture

The GE-645 employed a 36-bit word length and a segmented, protected addressing model to support Multics; its design drew on concepts from Project MAC, CTSS, and research by Fernando Corbató and colleagues at MIT. The architecture featured hardware support for dynamic relocation and access control, reflecting ideas advanced at Bell Labs and Princeton University research groups. Microprogramming techniques influenced the instruction set, aligning the GE-645 with contemporary designs such as the IBM System/360 and experimental systems at SRI. Its use of a ring-based protection model was conceptually linked to security research at RAND Corporation and formal work by Tony Hoare.

Hardware Components

The physical implementation included a cabinetized chassis with discrete logic, microcode store, and magnetic core memory supplied by GE units and subcontractors associated with Raytheon suppliers. Processor slices implemented the 36-bit ALU and floating-point units comparable to those found in contemporaneous CDC machines and influenced later Honeywell processors. The system used high-speed drum and disk storage controllers that interfaced with UNIVAC-style peripheral protocols; peripheral devices included terminals compatible with Teletype models and high-capacity disk packs similar to IBM 2314 technology. I/O channels and DMA logic were designed to support heavy time-sharing loads, echoing implementations at Bellcore and RAND Corporation facilities.

Operating System and Software

GE-645 was the principal hardware platform for the original Multics operating system, a joint development by MIT, GE, and Bell Labs. Multics introduced hierarchical file systems and dynamic linking, concepts later adopted by Unix developers at Bell Labs including Ken Thompson and Dennis Ritchie. The software environment included assemblers, compilers for languages such as Fortran, and system utilities developed by teams at MIT Project MAC and GE Research. Research software from Stanford University and Carnegie Mellon University influenced performance monitoring and scheduling tools. The GE-645 supported development environments used by academics from Harvard University, Yale University, and industrial partners including AT&T.

Development and Operational History

Development began in the early 1960s as GE responded to proposals from Project MAC and requirements from ARPA-funded research. Prototypes were evaluated at MIT, where system acceptance testing involved staff led by figures associated with Project MAC and Multics principal investigators. Production models were delivered to academic and commercial sites such as MIT, Bell Labs, and select General Electric divisions. After GE's exit from the computer business, support and rights transitioned in negotiations involving Honeywell (company), leading to hardware evolution in the Honeywell 6000 series. The GE-645's operational history included deployments in research centers, government laboratories, and university computing centers, intersecting with projects at NASA and military research agencies prior to commercial divestiture.

Applications and Use Cases

GE-645 installations primarily served time-sharing workloads for academic research, software development, and interactive computing courses at institutions like MIT and Harvard University. The machine hosted early experiments in interactive programming, file system semantics, and security models used by researchers affiliated with Project MAC and Multics collaborators. Industrial users applied the GE-645 to batch scientific computation, modeling tasks related to NASA programs, and communications research connected to AT&T labs. The system supported collaborative software engineering projects involving teams from Bell Labs, Carnegie Mellon University, and international partners at Cambridge University and University of Toronto.

Legacy and Preservation

Although GE discontinued its computer division, the GE-645's technical innovations carried into successor systems by Honeywell (company), influenced the UNIX family via Multics lessons learned by Ken Thompson and Dennis Ritchie, and informed hardware protection models in later mainframes from IBM and DEC. Surviving documentation and archival materials are held by institutional repositories at MIT Libraries, Computer History Museum, and university archives at Stanford University and Harvard University. Restoration efforts have been led by historians and engineers associated with Computer History Museum programs and academic preservation projects supported by National Science Foundation. The GE-645 remains a point of reference in histories of time-sharing, operating system design, and computer security scholarship from contributors including Fernando J. Corbató and contemporaries at Project MAC.

Category:Mainframe computers